Hi , has anyone tried streaming the ar0144 camera ( X-RPI-CAM-MIPI-A2), with the default prebuilt provided.
sudo ./uuu -v -b emmc_all ./imx-boot-imx95-a1-19x19-verdin-sd.bin-flash_all
./imx-image-full-imx95-19x19-verdin.wic
I flashed the iMX95 Verdin Evaluation kit with this and changed the dtb file to ap1302,
setenv fdtfile imx95-19x19-verdin-lt8912-ap1302.dtb
I downloaded the ap1302 fw.bin from a git and placed it in /lib/firmware. The camera is get probed and getting utilised in i2c 2 as 3C , it shows UU
root@imx95-19x19-verdin:~# dmesg | grep ap1302
[ 0.495813] /soc/bus@42000000/i2c@42530000/ap1302_mipi@3c: Fixed dependency cycle(s) with /soc/csi@4ad30000
[ 0.586946] /soc/csi@4ad30000: Fixed dependency cycle(s) with /soc/bus@42000000/i2c@42530000/ap1302_mipi@3c
[ 0.672519] /soc/bus@42000000/i2c@42530000/ap1302_mipi@3c: Fixed dependency cycle(s) with /soc/csi@4ad30000
[ 0.720872] /soc/bus@42000000/i2c@42530000/ap1302_mipi@3c: Fixed dependency cycle(s) with /soc/csi@4ad30000
[ 0.825205] /soc/bus@42000000/i2c@42530000/ap1302_mipi@3c: Fixed dependency cycle(s) with /soc/csi@4ad30000
[ 0.843537] /soc/csi@4ad30000: Fixed dependency cycle(s) with /soc/bus@42000000/i2c@42530000/ap1302_mipi@3c
[ 2.357412] /soc/csi@4ad30000: Fixed dependency cycle(s) with /soc/bus@42000000/i2c@42530000/ap1302_mipi@3c
[ 2.367053] /soc/bus@42000000/i2c@42530000/ap1302_mipi@3c: Fixed dependency cycle(s) with /soc/csi@4ad30000
[ 8.665887] ap1302 2-003c: **AP1302 revision 0.2.6 detected
**
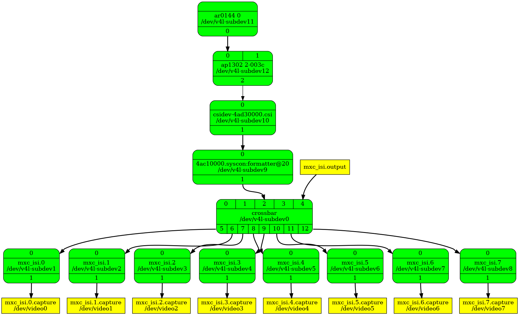
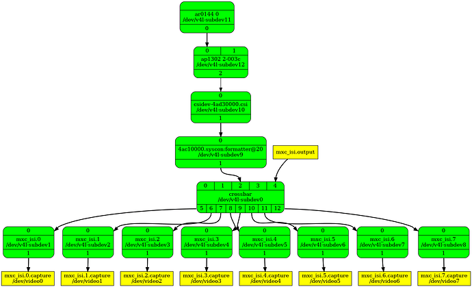
After this i checked the media-ctl and linked it
root@imx95-19x19-verdin:~# media-ctl -d 0 -p
Media controller API version 6.12.20
Media device information
driver mxc-isi
model FSL Capture Media Device
serial
bus info platform:4ad50000.isi
hw revision 0x0
driver version 6.12.20
Device topology
-
entity 1: crossbar (13 pads, 10 links, 3 routes)
type V4L2 subdev subtype Unknown flags 0
device node name /dev/v4l-subdev0
routes:
2/0 → 5/0 [ACTIVE]
2/0 → 6/0 [ACTIVE]
2/0 → 7/0 [ACTIVE]
pad0: SINK,MUST_CONNECT
pad1: SINK,MUST_CONNECT
pad2: SINK,MUST_CONNECT
[stream:0 fmt:UYVY8_1X16/1920x1080 field:none colorspace:srgb xfer:srgb ycbcr:601 quantization:lim-range]
← “4ac10000.syscon:formatter@20”:1 [ENABLED,IMMUTABLE]
pad3: SINK,MUST_CONNECT
pad4: SINK,MUST_CONNECT
← “mxc_isi.output”:0 [ENABLED,IMMUTABLE]
pad5: SOURCE
[stream:0 fmt:UYVY8_1X16/1920x1080 field:none colorspace:srgb xfer:srgb ycbcr:601 quantization:lim-range]
→ “mxc_isi.0”:0 [ENABLED,IMMUTABLE]
pad6: SOURCE
[stream:0 fmt:UYVY8_1X16/1920x1080 field:none colorspace:srgb xfer:srgb ycbcr:601 quantization:lim-range]
→ “mxc_isi.1”:0 [ENABLED,IMMUTABLE]
pad7: SOURCE
[stream:0 fmt:UYVY8_1X16/1920x1080 field:none colorspace:srgb xfer:srgb ycbcr:601 quantization:lim-range]
→ “mxc_isi.2”:0 [ENABLED,IMMUTABLE]
pad8: SOURCE
→ “mxc_isi.3”:0 [ENABLED,IMMUTABLE]
pad9: SOURCE
→ “mxc_isi.4”:0 [ENABLED,IMMUTABLE]
pad10: SOURCE
→ “mxc_isi.5”:0 [ENABLED,IMMUTABLE]
pad11: SOURCE
→ “mxc_isi.6”:0 [ENABLED,IMMUTABLE]
pad12: SOURCE
→ “mxc_isi.7”:0 [ENABLED,IMMUTABLE] -
entity 15: mxc_isi.0 (2 pads, 2 links, 0 routes)
type V4L2 subdev subtype Unknown flags 0
device node name /dev/v4l-subdev1
pad0: SINK
[stream:0 fmt:UYVY8_1X16/1920x1080 field:none colorspace:jpeg xfer:srgb ycbcr:601 quantization:full-range
compose.bounds:(0,0)/1920x1080
compose:(0,0)/1920x1080]
← “crossbar”:5 [ENABLED,IMMUTABLE]
pad1: SOURCE
[stream:0 fmt:YUV8_1X24/1920x1080 field:none colorspace:jpeg xfer:srgb ycbcr:601 quantization:full-range
crop.bounds:(0,0)/1920x1080
crop:(0,0)/1920x1080]
→ “mxc_isi.0.capture”:0 [ENABLED,IMMUTABLE] -
entity 18: mxc_isi.0.capture (1 pad, 1 link)
type Node subtype V4L flags 0
device node name /dev/video0
pad0: SINK
← “mxc_isi.0”:1 [ENABLED,IMMUTABLE] -
entity 26: mxc_isi.1 (2 pads, 2 links, 0 routes)
type V4L2 subdev subtype Unknown flags 0
device node name /dev/v4l-subdev2
pad0: SINK
[stream:0 fmt:UYVY8_1X16/1920x1080 field:none colorspace:jpeg xfer:srgb ycbcr:601 quantization:full-range
compose.bounds:(0,0)/1920x1080
compose:(0,0)/1920x1080]
← “crossbar”:6 [ENABLED,IMMUTABLE]
pad1: SOURCE
[stream:0 fmt:YUV8_1X24/1920x1080 field:none colorspace:jpeg xfer:srgb ycbcr:601 quantization:full-range
crop.bounds:(0,0)/1920x1080
crop:(0,0)/1920x1080]
→ “mxc_isi.1.capture”:0 [ENABLED,IMMUTABLE] -
entity 29: mxc_isi.1.capture (1 pad, 1 link)
type Node subtype V4L flags 0
device node name /dev/video1
pad0: SINK
← “mxc_isi.1”:1 [ENABLED,IMMUTABLE] -
entity 37: mxc_isi.2 (2 pads, 2 links, 0 routes)
type V4L2 subdev subtype Unknown flags 0
device node name /dev/v4l-subdev3
pad0: SINK
[stream:0 fmt:UYVY8_1X16/1920x1080 field:none colorspace:jpeg xfer:srgb ycbcr:601 quantization:full-range
compose.bounds:(0,0)/1920x1080
compose:(0,0)/1920x1080]
← “crossbar”:7 [ENABLED,IMMUTABLE]
pad1: SOURCE
[stream:0 fmt:YUV8_1X24/1920x1080 field:none colorspace:jpeg xfer:srgb ycbcr:601 quantization:full-range
crop.bounds:(0,0)/1920x1080
crop:(0,0)/1920x1080]
→ “mxc_isi.2.capture”:0 [ENABLED,IMMUTABLE] -
entity 40: mxc_isi.2.capture (1 pad, 1 link)
type Node subtype V4L flags 0
device node name /dev/video2
pad0: SINK
← “mxc_isi.2”:1 [ENABLED,IMMUTABLE] -
entity 48: mxc_isi.3 (2 pads, 2 links, 0 routes)
type V4L2 subdev subtype Unknown flags 0
device node name /dev/v4l-subdev4
pad0: SINK
[stream:0 fmt:UYVY8_1X16/1920x1080 field:none colorspace:jpeg xfer:srgb ycbcr:601 quantization:full-range
compose.bounds:(0,0)/1920x1080
compose:(0,0)/1920x1080]
← “crossbar”:8 [ENABLED,IMMUTABLE]
pad1: SOURCE
[stream:0 fmt:YUV8_1X24/1920x1080 field:none colorspace:jpeg xfer:srgb ycbcr:601 quantization:full-range
crop.bounds:(0,0)/1920x1080
crop:(0,0)/1920x1080]
→ “mxc_isi.3.capture”:0 [ENABLED,IMMUTABLE] -
entity 51: mxc_isi.3.capture (1 pad, 1 link)
type Node subtype V4L flags 0
device node name /dev/video3
pad0: SINK
← “mxc_isi.3”:1 [ENABLED,IMMUTABLE] -
entity 59: mxc_isi.4 (2 pads, 2 links, 0 routes)
type V4L2 subdev subtype Unknown flags 0
device node name /dev/v4l-subdev5
pad0: SINK
[stream:0 fmt:UYVY8_1X16/1920x1080 field:none colorspace:jpeg xfer:srgb ycbcr:601 quantization:full-range
compose.bounds:(0,0)/1920x1080
compose:(0,0)/1920x1080]
← “crossbar”:9 [ENABLED,IMMUTABLE]
pad1: SOURCE
[stream:0 fmt:YUV8_1X24/1920x1080 field:none colorspace:jpeg xfer:srgb ycbcr:601 quantization:full-range
crop.bounds:(0,0)/1920x1080
crop:(0,0)/1920x1080]
→ “mxc_isi.4.capture”:0 [ENABLED,IMMUTABLE] -
entity 62: mxc_isi.4.capture (1 pad, 1 link)
type Node subtype V4L flags 0
device node name /dev/video4
pad0: SINK
← “mxc_isi.4”:1 [ENABLED,IMMUTABLE] -
entity 70: mxc_isi.5 (2 pads, 2 links, 0 routes)
type V4L2 subdev subtype Unknown flags 0
device node name /dev/v4l-subdev6
pad0: SINK
[stream:0 fmt:UYVY8_1X16/1920x1080 field:none colorspace:jpeg xfer:srgb ycbcr:601 quantization:full-range
compose.bounds:(0,0)/1920x1080
compose:(0,0)/1920x1080]
← “crossbar”:10 [ENABLED,IMMUTABLE]
pad1: SOURCE
[stream:0 fmt:YUV8_1X24/1920x1080 field:none colorspace:jpeg xfer:srgb ycbcr:601 quantization:full-range
crop.bounds:(0,0)/1920x1080
crop:(0,0)/1920x1080]
→ “mxc_isi.5.capture”:0 [ENABLED,IMMUTABLE] -
entity 73: mxc_isi.5.capture (1 pad, 1 link)
type Node subtype V4L flags 0
device node name /dev/video5
pad0: SINK
← “mxc_isi.5”:1 [ENABLED,IMMUTABLE] -
entity 81: mxc_isi.6 (2 pads, 2 links, 0 routes)
type V4L2 subdev subtype Unknown flags 0
device node name /dev/v4l-subdev7
pad0: SINK
[stream:0 fmt:UYVY8_1X16/1920x1080 field:none colorspace:jpeg xfer:srgb ycbcr:601 quantization:full-range
compose.bounds:(0,0)/1920x1080
compose:(0,0)/1920x1080]
← “crossbar”:11 [ENABLED,IMMUTABLE]
pad1: SOURCE
[stream:0 fmt:YUV8_1X24/1920x1080 field:none colorspace:jpeg xfer:srgb ycbcr:601 quantization:full-range
crop.bounds:(0,0)/1920x1080
crop:(0,0)/1920x1080]
→ “mxc_isi.6.capture”:0 [ENABLED,IMMUTABLE] -
entity 84: mxc_isi.6.capture (1 pad, 1 link)
type Node subtype V4L flags 0
device node name /dev/video6
pad0: SINK
← “mxc_isi.6”:1 [ENABLED,IMMUTABLE] -
entity 92: mxc_isi.7 (2 pads, 2 links, 0 routes)
type V4L2 subdev subtype Unknown flags 0
device node name /dev/v4l-subdev8
pad0: SINK
[stream:0 fmt:UYVY8_1X16/1920x1080 field:none colorspace:jpeg xfer:srgb ycbcr:601 quantization:full-range
compose.bounds:(0,0)/1920x1080
compose:(0,0)/1920x1080]
← “crossbar”:12 [ENABLED,IMMUTABLE]
pad1: SOURCE
[stream:0 fmt:YUV8_1X24/1920x1080 field:none colorspace:jpeg xfer:srgb ycbcr:601 quantization:full-range
crop.bounds:(0,0)/1920x1080
crop:(0,0)/1920x1080]
→ “mxc_isi.7.capture”:0 [ENABLED,IMMUTABLE] -
entity 95: mxc_isi.7.capture (1 pad, 1 link)
type Node subtype V4L flags 0
device node name /dev/video7
pad0: SINK
← “mxc_isi.7”:1 [ENABLED,IMMUTABLE] -
entity 103: mxc_isi.output (1 pad, 1 link)
type Node subtype V4L flags 0
pad0: SOURCE
→ “crossbar”:4 [ENABLED,IMMUTABLE] -
entity 110: 4ac10000.syscon:formatter@20 (2 pads, 2 links, 1 route)
type V4L2 subdev subtype Unknown flags 0
device node name /dev/v4l-subdev9
routes:
0/0 → 1/0 [ACTIVE]
pad0: SINK
[stream:0 fmt:UYVY8_1X16/1920x1080 field:none colorspace:smpte170m xfer:709 ycbcr:601 quantization:lim-range]
← “csidev-4ad30000.csi”:1 [ENABLED,IMMUTABLE]
pad1: SOURCE
[stream:0 fmt:UYVY8_1X16/1920x1080 field:none colorspace:smpte170m xfer:709 ycbcr:601 quantization:lim-range]
→ “crossbar”:2 [ENABLED,IMMUTABLE] -
entity 115: csidev-4ad30000.csi (2 pads, 2 links, 1 route)
type V4L2 subdev subtype Unknown flags 0
device node name /dev/v4l-subdev10
routes:
0/0 → 1/0 [ACTIVE]
pad0: SINK
[stream:0 fmt:UYVY8_1X16/1920x1080 field:none colorspace:smpte170m xfer:709 ycbcr:601 quantization:lim-range]
← “ap1302 2-003c”:2 [ENABLED]
pad1: SOURCE
[stream:0 fmt:UYVY8_1X16/1920x1080 field:none colorspace:smpte170m xfer:709 ycbcr:601 quantization:lim-range]
→ “4ac10000.syscon:formatter@20”:0 [ENABLED,IMMUTABLE] -
entity 120: ap1302 2-003c (3 pads, 2 links, 0 routes)
type V4L2 subdev subtype Unknown flags 0
device node name /dev/v4l-subdev12
pad0: SINK
[stream:0 fmt:SGRBG12_1X12/1280x800 field:none colorspace:srgb
crop.bounds:(0,0)/1280x800
crop:(0,0)/1280x800]
← “ar0144 0”:0 [ENABLED,IMMUTABLE]
pad1: SINK
[stream:0 fmt:SGRBG12_1X12/1280x800 field:none colorspace:srgb
crop.bounds:(0,0)/1280x800
crop:(0,0)/1280x800]
pad2: SOURCE
[stream:0 fmt:UYVY8_1X16/1280x800 field:none colorspace:srgb
crop.bounds:(0,0)/1280x800
crop:(0,0)/1280x800]
→ “csidev-4ad30000.csi”:0 [ENABLED] -
entity 124: ar0144 0 (1 pad, 1 link, 0 routes)
type V4L2 subdev subtype Sensor flags 0
device node name /dev/v4l-subdev11
pad0: SOURCE
[stream:0 fmt:SGRBG12_1X12/1280x800 field:none colorspace:srgb]
→ “ap1302 2-003c”:0 [ENABLED,IMMUTABLE]After this if i try streaming , i get broken pipe error
root@imx95-19x19-verdin:~# v4l2-ctl -d /dev/video0 --set-fmt-video=width=1280,height=800,pixelformat=UYVY --stream-mmap --stream-count=100 --verbose
VIDIOC_QUERYCAP: ok
VIDIOC_G_FMT: ok
The pixelformat ‘UYVY’ is invalid
VIDIOC_REQBUFS returned 0 (Success)
VIDIOC_CREATE_BUFS returned 0 (Success)
VIDIOC_QUERYBUF returned 0 (Success)
VIDIOC_QUERYBUF returned 0 (Success)
VIDIOC_QUERYBUF returned 0 (Success)
VIDIOC_QUERYBUF returned 0 (Success)
VIDIOC_G_FMT returned 0 (Success)
VIDIOC_QBUF returned 0 (Success)
VIDIOC_QBUF returned 0 (Success)
VIDIOC_QBUF returned 0 (Success)
VIDIOC_QBUF returned 0 (Success)
VIDIOC_STREAMON returned -1 (Broken pipe)
